不出国门就能买跨境免税化妆品?购买攻略请查收
<配资注册>不出国门就能买跨境免税化妆品?购买攻略请查收配资注册>
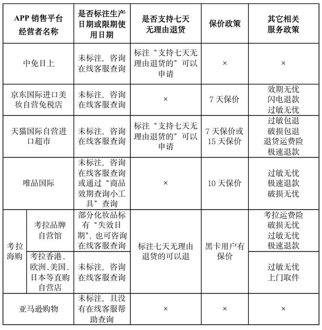
如今不出国门,点点手指就能买到跨境、免税化妆品了,那从哪里买,除了比价,您还需要注意哪些与您权益息息相关的商品信息,我们通过调查天猫国际、京东国际、中免日上、唯品国际、考拉海购、亚马逊购物等六大APP自营的跨境、免税化妆品网页信息及咨询客服,为您做了份不容错过的购买攻略。
攻略一
对于有囤货需求的消费者
一定要关注生产日期
或限期使用日期
跨境、免税化妆品需要通关审批后才能到达您的手中,因此即便您拿到最新日期的商品,可能也会有个时间差,对于有囤货需求的消费者一定要关注生产日期或限期使用日期。
考拉品牌自营馆部分化妆品标有“失效日期”,可供您参考。

唯品国际提供了“商品效期查询小工具”方便您自助查询。

除亚马逊购物之外,上述调查平台您均可联系“在线客服”查询所购跨境、免税化妆品的生产日期或限期使用日期。
攻略二
七天无理由退货规则
与国内购物有所不同
习惯于七天无理由退货的美妹们要注意啦,跨境、免税化妆品可不是你想申请七天无理由退货就可以退的。
大部分平台只有标注“支持七天无理由退货”的商品才可以申请退货。京东国际进口美妆自营免税店、唯品国际、亚马逊购物则明确标注“不支持七天无理由退货”。您购买时一定要看清楚标注再下单。
攻略三
保价政策及保价天数差异比较大
面对时不时来一波的促销活动雅施化妆品官网购买要税收吗?,有了保价政策不出国门就能买跨境免税化妆品?购买攻略请查收,美妹们也稍稍有了不怕买亏的底气。但是调查发现,对于保价政策及保价天数各大平台差异较大。
天猫国际自营进口超市有的商品没有标示保价政策,有的标示“15天价保”,咨询线上客服表示天猫国际所售化妆品均支持7天保价。



向下滑动查看所有内容
京东国际进口美妆自营免税店保价政策在“服务”中并未标示,而在“产品购买售后注意事项”中标有“可在订单商品签收之前或签收7天内申请价格保护”。


唯品国际标示“10天价保”。

考拉品牌自营馆、考拉香港、欧洲、美国、日本等直购自营店网页没有标示保价政策,咨询在线客服表示“黑卡用户有保价”。

中免日上、亚马逊购物没有保价政策。
攻略四
隐藏款服务政策
可能是噱头而不一定是福利
通过调查发现,由于跨境、免税化妆品种类繁多,同一平台不同化妆品的服务政策也可能有所不同,大部分平台还推出了一些个性化服务政策。
如天猫国际自营进口超市过敏包退、破损包退、退货运费险、极速退款;京东国际进口美妆自营免税店效期无忧、闪电退款、过敏无忧;唯品国际过敏无忧、极速退款、破损无忧;考拉品牌自营馆考拉运费险、破损无忧、过敏无忧、极速退款;考拉香港、欧洲、美国、日本等直购自营店过敏无忧、上门取件等。
唯品国际所有服务政策查看方便,内容详细,消费者可根据需要点击“安心购详情”查看。


天猫国际自营进口超市过敏包退、破损包退细则可点击“查看”查询。

同时,除了“保障”中列有的服务政策外,在“发货”中有“晚到必赔”政策,可通过“天猫国际规则门户”中的“服务保障”点击查看服务细则。


考拉品牌自营馆、考拉香港、欧洲、美国、日本等直购自营店过敏无忧等服务细则虽然无法点击查看,但咨询在线客服会提供相应的服务细则链接。


京东国际进口美妆自营免税店服务细则无法点击查看。

咨询在线客服,客服也没有提供详细的细则。


为了便于查阅,我们对此次调查信息进行了汇总,由于跨境、免税化妆品种类繁多,不同商品网页标注信息有所不同,以下汇总表仅供参考。

最后敲黑板划重点雅施化妆品官网购买要税收吗?,跨境、免税化妆品选购时千万不要忽视这些信息,若有不清楚的事项不出国门就能买跨境免税化妆品?购买攻略请查收,您可以联系在线人工客服确认清楚后再放心的买买买。

本文 配资注册 原创,转载保留链接!网址:http://wwww.yao-cn.com/html/1161.html
本文由[配资注册机构名称]原创撰写,著作权归[配资注册机构名称]所有。未经书面授权,任何单位或个人不得以任何形式复制、转载、摘编、修改、传播本文全部或部分内容。















