重庆农商行因贷款‘三查’违规被重罚,多人受处分
<配资注册>重庆农商行因贷款‘三查’违规被重罚,多人受处分配资注册>

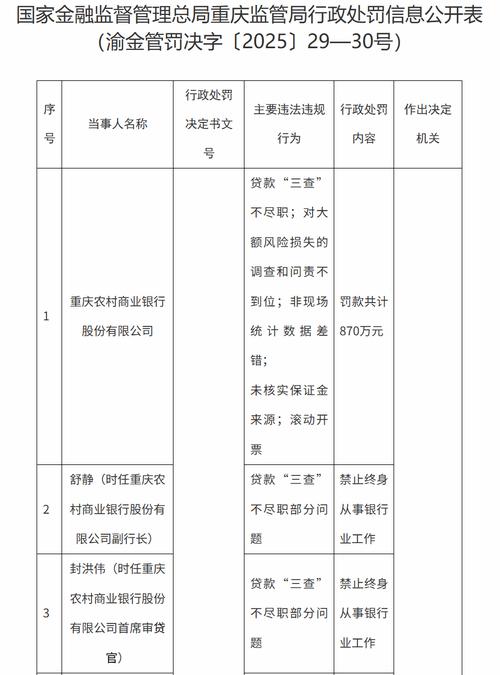
近期,重庆农村商业银行(以下简称“重庆农商行”)因存在贷款“三查”不尽职等多项违规行为,收到了近千万罚单,此次处罚波及总行与多个支行,形成“群体违规”态势。
风控群体失守
2025年12月25日,重庆农商行因贷款“三查”不尽职以及对大额风险损失的调查和问责不到位等多项违规行为,被国家金融监督管理总局重庆监管局重罚870万元,多家分行及相关负责人也未能幸免。
追责力度堪称严厉,总行两名高管被禁止终身从事银行业工作,三名总经理被予以警告并罚款5万元。
其中包括其首席审贷官封洪伟以及副行长舒静。而首席审贷官作为传统审贷会中承担着举足轻重的角色,也意味着该行的审贷全线失守。
多个分支机构也被追责,九龙坡支行的行长张崇义以及巴南支行的行长沈弢被予以警告并罚款5万元;九龙坡支行的副行长李欢和崔艳和江北支行的副行长黄于翔则被予以警告处分。
在12月19日,重庆农商行綦江支行因贷款‘三查’严重不尽职被处以罚款人民币三十万元;在12月15日,荣昌支行因贷款“三查”不到位、员工行为管理不到位,被罚款70万元,相关负责人信贷客户经理张波被禁止终身从事银行业工作。
贷款三查原为“贷前调查、贷时审查、贷后检查”重庆农村商业银行个人网上银行,然后越是平平无奇的步骤带来的“基础大罚”,更突显了这个违规的重大性及严肃性。
重庆农商行累计被罚近千万元,三名负责人被终身逐出银行业,如此严厉的罚款和追责,敲响了行业的警钟。
早在2023年汉口银行及汉口银行水果湖支行因贷款管理等多项违规行为被罚365万元重庆农村商业银行个人网上银行,仅有水果湖支行行长徐欣被终身禁业,水果湖支行客户经理刘志坚、康争、王龙、被处以禁业2年到10年不等的处罚。
罚单背后,是一宗涉及骗贷金额高达1.5亿元、造成损失1.33亿元的大案。重庆农商行此次违规涉及更广重庆农商行因贷款‘三查’违规被重罚,多人受处分,处罚力度更大,其背后涉及的风险规模或不亚于此前的汉口银行。
而此次被罚的重庆农商银行副行长舒静在之前的官方报道中披露,其不仅违规放贷,还经营着其他的放贷主体,“坐吃山空”。

资产质量承压
高额罚单背后,是重庆农商行资产质量的不断下滑。
截至2025年6月末,重庆农商行的逾期贷款总额已突破百亿大关,达到了107.67亿元,较上一年末增加了13.15亿元,其逾期率也从1.32%升至1.41%,上升了0.09个百分点。

不良贷款余额从2022年的77.17亿元逐渐增长到89.48亿元,较上年末增加5.28亿元,占逾期贷款总额的83.11%,大部分逾期贷款进入不良贷款范围。
不良贷款率呈现出“微降”态势重庆农商行因贷款‘三查’违规被重罚,多人受处分,从上年末的1.18%下降至1.17%。零售信贷风险更加突出,零售贷款不良率较上年末上升0.44个百分点至2.04%。
重庆农商行的风险不仅来自内部,或与外部合作也存在密切关系。
根据重庆农商行公开披露的信息,其互联网贷款业务合作机构主要有23家,涵盖蚂蚁、京东、字节,美团等多家头部互联网企业,以及奇富科技和乐信两家上市公司。
部分合作平台资产质量承压。2025年三季度,奇富科技的90天以上逾期率从上季度的1.97%上升至2.09%,首日逾期率更是从5.1%攀升至5.5%,达到近5年以来最高点。
同期乐信的90天以上逾期率从二季度的3.1%微降至3.0%,但依然处于高位。
行业整合浪潮,农商行成主阵地
从深层次看,或许源于其历史遗留问题—多数农商行由农信社改制而来,而农信社等中小银行本身存在“规模小、分布散、抗风险能力弱”等问题。
2025年,中小银行整合呈现出加速态势,年内有400家农信社、村镇银行、农商行通过合并、解散等方式“消失”。
随着中小银行整合的推进,农商行成为整合载体之一。
内蒙古农商银行一次性整合了121家农村金融机构;
河南农商银行吸收合并82家机构,此前整合25家;
贵州农商联合银行开业时同步整合21家农村金融机构;
成都农商行一次性吸收合并了6家中成村镇银行;
吉林农商行吸收合并56家机构。
中小银行合并的初衷是分散和化解风险,提升规模和风险抵抗能力,而不是将分散的“小风险”集中为“更大的风险”。
而以重庆农商这家上市巨无霸农商行来看,头部农商即是如此。其他可想而知。这也预示着,国内的银行长期整合才刚刚拉开帷幕。
本文 配资注册 原创,转载保留链接!网址:http://wwww.yao-cn.com/html/1719.html
本文由[配资注册机构名称]原创撰写,著作权归[配资注册机构名称]所有。未经书面授权,任何单位或个人不得以任何形式复制、转载、摘编、修改、传播本文全部或部分内容。















