武汉达梦数据库有限公司总经理被留置,对其股价有何影响?
<配资注册>武汉达梦数据库有限公司总经理被留置,对其股价有何影响?配资注册>

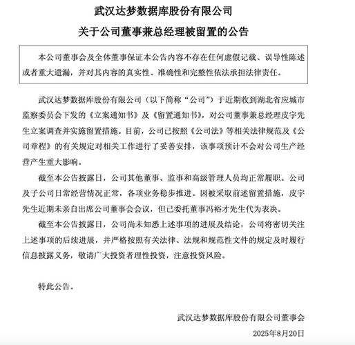
达梦数据(.SH,股价248.8元,市值282亿元)8月19日晚间公告称,公司于近期收到湖北省应城市监察委员会下发的《立案通知书》及《留置通知书》,对公司董事兼总经理皮宇立案调查并实施留置措施。目前,公司已按照《公司法》等相关法律规范及《公司章程》的有关规定对相关工作进行了妥善安排,该事项预计不会对公司生产经营产生重大影响。达梦数据称,公司尚未知悉上述事项的进展及结论,公司及子公司日常经营情况正常,各项业务稳步推进。因被采取前述留置措施,皮宇近期未亲自出席公司董事会会议,但已委托董事冯裕才代为表决。记者注意到,在达梦数据于2025年7月16日举行的2025年第三次临时股东会上,皮宇便因“工作原因请假未出席,已提前向公司提交书面请假申请并获得批准”。据公开资料,皮宇于1981年8月出生,拥有武汉理工大学计算机科学与应用专业学士学位、华中科技大学软件工程专业硕士学位。其2010年3月至2020年11月在达梦有限历任销售经理、市场部副经理、市场部经理、区域市场部总监、副总经理、总经理。2020年11月起武汉达梦数据库有限公司总经理被留置,对其股价有何影响?,皮宇在达梦数据担任董事、总经理。


2024年年报显示,皮宇去年的税前报酬为337.33万元,为达梦数据税前报酬第三高的高管,但无任何持股。
武汉达梦数据库股份有限公司成立于2000年武汉达梦数据库有限公司 股票,为国有控股的基础软件企业,专业从事数据库管理系统与大数据平台的研发、销售和服务武汉达梦数据库有限公司 股票,同时可为用户提供全栈数据产品和解决方案。 其前身是华中科技大学数据库与多媒体研究所,是国内最早从事数据库管理系统研发的科研机构。达梦数据库产品已成功用于我国公安、安全、财政金融、电力、水利、电信、审计、交通、信访、电子政务、税务、国土资源、制造业、消防、电子商务、教育等20多个行业及领域武汉达梦数据库有限公司总经理被留置,对其股价有何影响?,装机量超过10万套,打破了国外数据库产品在我国一统天下的局面,取得了良好的经济效益和社会效益。
来源:上海证券报、达梦数据微信公众号、每日经济新闻
本文 配资注册 原创,转载保留链接!网址:http://wwww.yao-cn.com/html/1750.html
本文由[配资注册机构名称]原创撰写,著作权归[配资注册机构名称]所有。未经书面授权,任何单位或个人不得以任何形式复制、转载、摘编、修改、传播本文全部或部分内容。















