国债逆回购:春节操作2月12日买1天享11天利息,资金啥时到账?
<配资注册>国债逆回购:春节操作2月12日买1天享11天利息,资金啥时到账?配资注册>
随着2026年春节假期临近,A股市场休市安排已正式公布,沪深交易所国债逆回购迎来年度最佳操作窗口。根据A股市场规则与交易时间发现国债逆回购 到账时间,2月11日至2月12日为节前核心操作节点,投资者通过短期逆回购操作,可实现“短期限、长计息”,让闲置资金在假期高效增值,其中2月12日操作1天期品种可享11天利息,成为普通投资者稳健理财的优选方案。

根据沪深交易所公告,2026年春节休市时间为2月15日至2月23日,2月24日起正常开市,叠加周末休市,A股将迎来较长假期空窗期。对于持有证券账户闲置资金的投资者而言,国债逆回购以交易所监管、国债质押的低风险属性,成为假期理财的“避风港”。其操作逻辑简单易懂,本质是投资者以国债为质押进行短期资金出借,到期后收回本金与利息,无需复杂操作,新手也能快速上手。

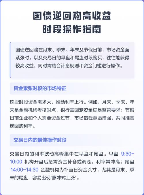
结合休市安排与计息规则,今年国债逆回购的“黄金操作日”清晰明确。2月11日(周三)操作2天期国债逆回购,可累计计息12天,覆盖整个春节假期;2月12日(周四)操作1天期品种,为性价比最高的选择,仅需出借资金1天,就能享受11天利息收益,资金2月13日可用,2月24日可取,不影响节后股票交易与资金支取。业内人士提醒,2月13日起操作1天期逆回购将无法覆盖假期计息,投资者需把握最后窗口期。
从交易细节来看,国债逆回购操作门槛亲民,沪深市场均支持小额参与,深市1000元即可起投,适合各类资金规模的投资者。交易时间与A股同步,为每日9:30至15:30国债逆回购 到账时间,其中14:30至15:00是利率峰值区间,建议投资者在此时间段操作,锁定更高收益。操作时需注意,国债逆回购交易方向为“卖出”,选择对应期限品种(沪市GC开头、深市R-开头),输入金额与利率即可完成下单,收益到期自动到账,无需手动赎回。
今年节前资金面偏紧,推动国债逆回购年化收益率稳步走高,1天期、2天期短期品种收益率表现亮眼,远高于同期活期存款收益。以10万元本金为例,若按年化3.5%计算,11天利息收益超百元,若收益率升至5%,收益将进一步提升,在低风险理财中优势显著。相较于银行理财、货币基金等产品国债逆回购:春节操作2月12日买1天享11天利息,资金啥时到账?,国债逆回购无申购赎回限制,资金流动性更强,假期收益确定性更高。
专业人士建议国债逆回购:春节操作2月12日买1天享11天利息,资金啥时到账?,投资者可根据资金闲置时间灵活选择品种。操作前无需额外开通权限,普通证券账户默认支持,只需确保账户资金充足,在交易时间内完成操作即可。同时提醒,投资有风险,需结合自身风险承受能力合理配置,理性参与国债逆回购交易。
本文 配资注册 原创,转载保留链接!网址:http://wwww.yao-cn.com/html/2180.html
本文由[配资注册机构名称]原创撰写,著作权归[配资注册机构名称]所有。未经书面授权,任何单位或个人不得以任何形式复制、转载、摘编、修改、传播本文全部或部分内容。















